- Call Us :
- Mail Us :
- Request a Call
Most Challenging Class 12th Chemistry Problems: Class 12 Chemistry is often considered one of the most challenging subjects due to its mix of theoretical concepts and numerical problems. Several chapters, in particular, pose significant challenges for students, especially during board exams and competitive entrance exams like JEE and NEET. In this blog, we have tried to share the different problem types from key chapters in Class 12 Chemistry and provide tips to solve these problems from various topics.
This chapter is considered as one of the most Challenging Class 12th Chemistry Problems. Many students find it difficult to solve questions related to this topic.
Below, we are mentioning the types of questions asked in the exam from this chapter:
State Faraday’s first law of electrolysis. How much charge in terms of Faraday is required for the reduction of 1 mole Cu2+ ions to Cu?
When an electric current is passed through an electrolyte, the amount of substance deposited is proportional to the quantity of electric charge passed through the electrolyte.
Let W be the mass of the substance deposited by passing Q coulomb of charge. Then, according to Faraday’s law, we have
W∝Q
Coulomb is the quantity of charge when a current of 1 ampere is passed for 1 sec. Thus, the amount of charge in coulombs
Q = current in amperes x time in seconds
Q = I*t
W∝I*t
W = Z*I*t
Here, Z is a constant, known as electrochemical equivalent, and is characteristic of the substance deposited.
When a current of 1 ampere is passed for 1 sec, i.e. 1 coulomb (Q = 1), then
W = Z
The electrode reaction is Cu2+ + 2e- —> Cu
therefore, the quantity of charge required for the reduction of 1 mole of Cu2+ = 2F
Cu2+ = 2F = 2*96500 = 193000C
Another important yet difficult chapter of Class 12 physical chemistry. This chapter deals with helping students understand the different aspects of reaction rates and mechanisms.
Below, we are mentioning the types of questions asked in the exam from this chapter:
A first-order gas phase reaction: A2B2(g) –> 2A(g) + 2B(g) at the temperature 400°C has the rate constant k = 2*10-4 sec-1. What percentage of A2B2 is decomposed on heating for 900 seconds? (Antilog 0.0781 = 1.197)
Since the reaction is of the first-order
therefore: k = 2.303/t log a/a-x
log 100/x = 0.781
Given
k= 2.0*10-4 sec-1
t = 900 sec
Substituting these values, we get
2*10-4 sec-1 = 2.303/900 log a/a-x
log a/a-x = 2*10-4 *900/ 2.303
log a/a-x = 0.0781
a/a-x = antilog (0.0781) = 1.197
a = 1.197 a – 1.197x
0.197a = 1.197x
therefore: x/a = 0.197/ 1.197 = 0.1645
therefore: %decomposed = 0/1645*100 = 16.45%
| Also Check: Class 2024 Questions Paper, Solution and Paper Analysis: |
This chapter may be confusing for many students. However, understanding the properties of the d and f-block elements, including radioactive behaviour, similar electronic configuration, and others, would make it easy for the students to score good marks in this chapter.
Below, we are mentioning the types of questions asked in the exam from this chapter:
When a white crystalline compound A is heated, K₂Cr₂O₂ and conc. H₂SO₄, a reddish brown gas B, evolved, which gave a yellow-coloured solution C when passed through NaOH. A yellow-coloured ppt D is obtained when adding CH₃COOH and (CH₃COO)Pb to solution C. Also, on heating A with NaOH and passing the evolved gas through the K₂HgI₄ solution, a reddish-brown precipitate E is formed. Identify A, B, C, D and E and write the chemical equations for the reaction involved.
The following reactions are:
4NH₄Cl + K₂Cr₂O₂ + 6H₂SO₄ → 2CrO₂Cl₂ + 4NH₄HSO₄ + 2KHSO₄ + 3H₂O
CrOCl₂ + 2NaOH → Na2Cr₄ + 2HCl
Na2CrO₄ + (CH₃COO)2Pb → PbCrO₄ ↓ + 2CH₃COONa
NH₄Cl + NaOH → NaCl + H₂O + NH₃
2K₂HgI₂ + NH₃ + 3KOH → NH₂(HgO)HgI + 7KI +2H₂O
According to above
This chapter focuses on the chemical species formed by transition metals and ligands, which students often find to be the most challenging class 12th chemistry problem. It focuses mainly on understanding different compounds’ bonding, properties, and structures.
Below, we are mentioning the types of questions asked in the exam from this chapter:
Using crystal field theory, draw an energy level diagram, write the electronic configuration of the central metal atom/ ion and determine the magnetic moment value in the following:
[CoF₆]³¯, [Co(H₂O)₂]² +, [Co(CN)₆]³¯
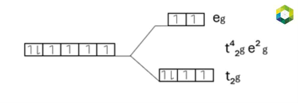
[CoF₆]³¯
Co³+ = 3d₆
F¯ ion is a weak field ligand. The value of ∆₀ is small (P>∆₀). Electron pairing is not possible.
Number of unpaired electrons = 4
Magnetic moment = √n(n+2) = √4(4+2) = √24 = 4.9BM

[Co(H₂O)₆]² +
Co²+ = 3d⁷
H₂O is a weak field ligand. The value of ∆₀ is small. Electron pairing is not possible.
Number of unpaired electrons = 3
Magnetic moment = √n(n+2) = √3(3+2) = √15 = 3.87BM

[Co(CN)₆]³¯
Co³+ = 3d⁶
CN¯ is a strong field ligand.w The value of ∆₀ is large. Electron pairing is not possible.
Number of unpaired electrons = Zero
Since there are no unpaired electrons present, the complex is diamagnetic in nature.

One of the most important chapters of organic chemistry emphasises the reactivity and chemical behaviour of carbonyl and carboxylic acid functional groups. It covers essential reactions and their mechanisms frequently appearing in the exam.
Below, we are mentioning the types of questions asked in the exam from this chapter:
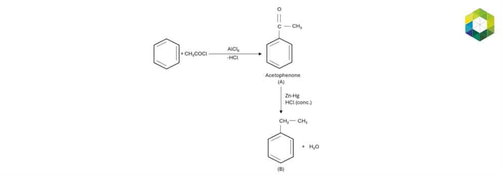
Ethylbenzene is generally prepared by acetylation of benzene followed by reduction and not by direct alkylation. Think of a possible reason.
Preparation of ethylbenzene from acylation of benzene and reduction is shown as:

Direct alkylation is not performed because a polysubstituted product is formed. Due to the disadvantage of poly substitution, Friedel-Craft’s alkylation reaction is not used to prepare alkylbenzenes. Instead, Friedel-Craft’s acylation is used.
In the blog above, we discussed the Most Challenging Class 12th Chemistry Problems commonly asked from various chapters that are often considered difficult. We hope this will help you become familiar with the type of questions. The board exams are crucial in a student’s academic journey, so it is essential for students to prepare for these exams with full dedication and sincerity.
Best of luck to all the students!
Our Support
Copyright © 2025 Allen Overseas. All Rights Reserved.